Sign In | Join Free | My isp.org.cn
China Guangzhou Hyunsang Machinery Co., Ltd. logo
Guangzhou Hyunsang Machinery Co., Ltd.
Guangzhou Hyunsang Machinery Co., Ltd. professional on Construction Machinery Parts
Verified Supplier

7 Years

Home >

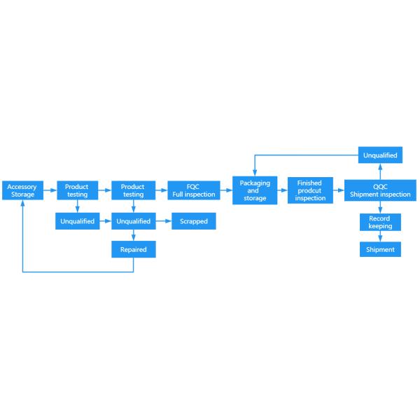
Guangzhou Hyunsang Machinery Co., Ltd. Quality Info

Guangzhou Hyunsang Machinery Co., Ltd.
Trust Seal
Verified Supplier
Credit Check
Supplier Assessment
Contact Now
Quality Control

Company Profile

Guangzhou Hyunsang Machinery Co., Ltd.

Contact Person: Penny Young

Skype Send Email

Send your message to this supplier
 
*From:
*To: Guangzhou Hyunsang Machinery Co., Ltd.
*Subject:
*Message:
Characters Remaining: (0/3000)